2022年春季學期,工程訓練中心共開課33門,開課班級104個,覆蓋學生3095人。中心全體教師充分利用各類網絡平臺,開展專業知識課件、虛擬仿真、操作視頻、在線課程等教學資源建設,為在線教學做好充足準備。中心持續開展教學改革,針對中心主干課程的特點,多措并舉,扎實穩步推進在線教學同質同效開展。
開展虛擬仿真實驗項目 創新實踐育人模式
工程訓練作為重要的實踐教學環節,在提高大學生工程實踐能力和科技創新能力方面,具有其他課程不可替代,為保證線上教學質量,中心積極探索實踐課程在線教學新模式。
依托虛擬仿真實驗教學項目共享平臺,基于前期建設的虛實結合的工程訓練項目,在工程訓練課程中增加虛擬仿真實驗教學單元,例如虛擬車削、虛擬銑削、虛擬加工中心、3D打印等。采用“理論+虛擬+實踐”三位一體的教學模式,結合3D虛擬仿真與VR技術構建實操場景,有效保障了教學要求與質量標準。

虛擬仿真技術應用于工程訓練實踐教學,相比傳統的工程訓練的技術手段,具有很多優勢:全方位立體展示更加直觀,可以提升教學效果;可以做到VR/AR人機交互,操作便捷,趣味性高,幫助優化教學氛圍;規避實體實訓潛在風險,提高安全系數;降低實訓成本,不產生耗材成本,可維修性好;虛實結合的信息物理融合,有利于培養工程能力和創新精神。
依托課程建設和實踐教學改革項目,中心實驗室自主開發了一系列基于虛擬現實的在線工程訓練教育教學平臺軟件,包括虛擬車床、銑床實訓教學軟件、虛擬減速器拆裝教學軟件、虛擬鉗工、虛擬激光、虛擬3D打印、虛擬工業機器人教學軟件等,實現虛擬仿真、實踐教學與信息物理融合應用的“三位一體”無縫連接;創新虛實結合的教學模式,進行虛實結合的CP-CSI教學方法的改革;通過互聯網+虛擬仿真技術的融合,形成在線虛擬仿真實驗系統,可面向社會開展虛擬仿真實驗教學。教師的科研成果拓展虛實結合的工程訓練教學范圍、豐富虛擬仿真實驗教學內容,強化應用型高校的工程實踐教學,對培養具有綜合創新能力的高水平應用型人才具有重要的實用價值。

全面部署線上教學工作 促進教學能力提升
中心黨政第一時間成立在線教學領導小組,制定在線教學工作實施方案,圍繞“思政引領”“在線教學”“教師發展”等核心內容多次組織網上研討,確定并細化了學期工作要點,全面覆蓋了疫情防控知識學習、線上課程資源建設、在線教學培訓等內容。中心以教研室為單位,開展在線教學研討,強化教師責任意識和大局觀念,幫助任課教師適應網絡教學環境、學習掌握信息化教學方法。

同時,工訓中心聯合超星公司就在線課程建設等對老師們進行輔導答疑,提高教師整體在線課程建設能力和在線教學能力。中心的青年教師顧鴻良和藍雪老師幫助年紀大的教師熟悉在線教學平臺的使用方法,齊心協力保障線上教學平穩開展。

深化課程思政教育 弘揚工匠精神
工訓中心的老師們“屏對屏”“鍵對鍵”傳道授業,并在線上教學過程中融入“課程思政”元素。老師在教學內容中穿插播放大國工匠系列紀錄片、增加機器人等前沿科技內容,營造精益求精的工訓氛圍;將抗疫精神融入課程內容,向學生傳遞戰“疫”正能量,堅定戰“疫”必勝的信心。

精心設計教學內容 推動教學效果提升
老師們一遍又一遍摸索線上教學平臺使用方法,逐步積累經驗;為提升學生課堂體驗,不斷修改備課方案,每節課前預先演練,優化授課方式方法,將教學效果發揮到最佳。
老師們綜合前期授課情況,及時調整教學計劃,利用三維動畫制作實踐教學視頻,精心設計體現實踐特點的作業,為實踐課程在線教學做好充分準備。中心以前期建設的在線課程資源為基礎,在超星平臺上開發了虛擬仿真的接口,借助“超星電腦端平臺/手機學習通+騰訊會議+微信群(QQ群)”開展在線教學。教師綜合使用多個網絡平臺進行備課和教學,活用超星學習通的簽到、群聊、作業和討論等功能,實時追蹤教學過程;課余時間,教師在聊天群組中為學生答疑解惑,分享資源,幫助學生提升學習效果。

作為中心的新進教師,尹麗華老師為了更好地保障線上教學效果,梳理出教學疑惑,虛心向老教師請教。她提前了解學生對《電工與電子學》課程的專業知識基礎,再根據學生的反饋構建課程內容體系,調整課程內容的深度和廣度,激發學生興趣,幫助學生掌握知識。

學生提交作業后,李蓓華老師總是第一時間打分和評價,及時給予反饋。李老師使用數控仿真軟件,模擬普通車床、普通銑床的操作步驟,再現車間場景,讓學生更直觀地了解機械加工。對有特殊情況沒有來上課的學生,李老師也會主動聯系,關心學生學習進展,并利用課余時間為他們補課。
全力保障線上教學 持續推進制度建設
學院黨政班子統籌協調,精準施策、緊密協作,在教學督導、服務保障等方面做好在線教學的保障與質量控制。學院成立教學督導小組,小組成員每天隨機進入課堂參與線上聽課。中心教務梁海英老師身處一線,指導老師們建立課程微信群和QQ群,將教學動態第一時間告知全體師生,每日統計匯總各類教學問題,及時解決師生需求。范甄老師及時在線解決授課老師線上教學軟件操作等問題,為在線教學提供保障。
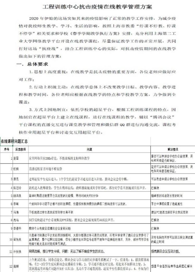
中心制定了《工程訓練中心在線教學管理方案》,對在線教學的課前、課中和課后進行科學管理。教研室按照方案要求,在探索教與學、創新實踐模式等方面開展了大量工作。

新形勢下,中心將在線教學要求轉化為提高教學質量的機遇和動力,不斷完善中心在線教學資源,努力提升中心現代化教學水平。








